XPJ

目今页面:首页 >专题专栏>普法宣传
最高法关于调解中级人民法院统领第一审民事案件标准的通知(2021年10月1日起实施)

最高人民法院关于调解中级人民法院统领第一审民事案件标准的通知

法发〔2021〕27号

 

各省、自治区、直辖市高级人民法院,解放军军事法院,新疆维吾尔自治区高级人民法院生产建设兵团分院:

为适应新时代经济社会生长和民事诉讼需要,准确适用民事诉讼法关于中级人民法院统领第一审民事案件的划定,合理定位四级法院民事审判职能,现就调解中级人民法院统领第一审民事案件标准问题,通知如下:
一、当事人住所地均在或者均不在受理法院所处省级行政辖区的,中级人民法院统领诉讼标的额5亿元以上的第一审民事案件。
二、当事人一方住所地不在受理法院所处省级行政辖区的,中级人民法院统领诉讼标的额1亿元以上的第一审民事案件。
三、战区军事法院、总直属军事法院统领诉讼标的额1亿元以上的第一审民事案件。
四、对新类型、疑难庞大或者具有普遍执法适用指导意义的案件,可以依照民事诉讼法第三十八条的划定,由上级人民法院决定由其审理,或者凭据下级人民法院报请决定由其审理。
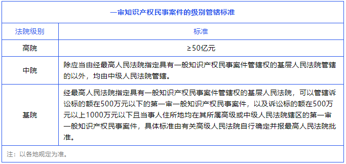
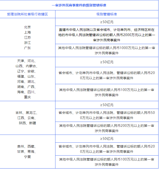
五、本通知调解的级别统领标准不适用于知识产权案件、海事海商案件和涉外涉港澳台民商事案件。
六、最高人民法院以前宣布的关于中级人民法院第一审民事案件级别统领标准的划定,与本通知纷歧致的,不再适用。
本通知自2021年10月1日起实施,执行历程中遇到的问题,请实时报告我院。

最高人民法院
2021年9月17日

XPJ(中国区)官方网站

XPJ(中国区)官方网站

XPJ(中国区)官方网站

        网站地图